ブログを書くときに画面キャプチャーを頻繁に使います。記事をドンドン更新したいときには便利なキャプチャーツールが欠かせません。"Screenpresso" はブログを書くには必須のツールです。
Contents
Gerd AltmannによるPixabayからの画像
Contents
1. Screenpressoとは?
PCのデスクトップ画面を簡単にキャプチャーできるツールです。Windowsマシン専用ですが、画面キャプチャーだけでなく、動画を撮ることや画像編集もできます。しかも、無料です。使いかたもとてもシンプルなのでブログの作成には欠かせないツールです。2. Screenpressoのインストール方法
- ScreenpressoのWebサイトから「スクリーンプレッサーを無料で入手」をクリック
- 最新バージョンの確認画面が表示されますので、そのままダウンロードします。
- これでインストールが始まり、終了すれば完了です。
3. Screenpressoで画面キャプチャーする方法
- Screenpressoを起動します。起動すると下記のようなワークスペースが表示されます。
スタートメニューか右下のインジケーターから起動できます。
インジケーターが表示されていない場合は「設定」「Windows起動時に自動起動する」をチェックしてください。
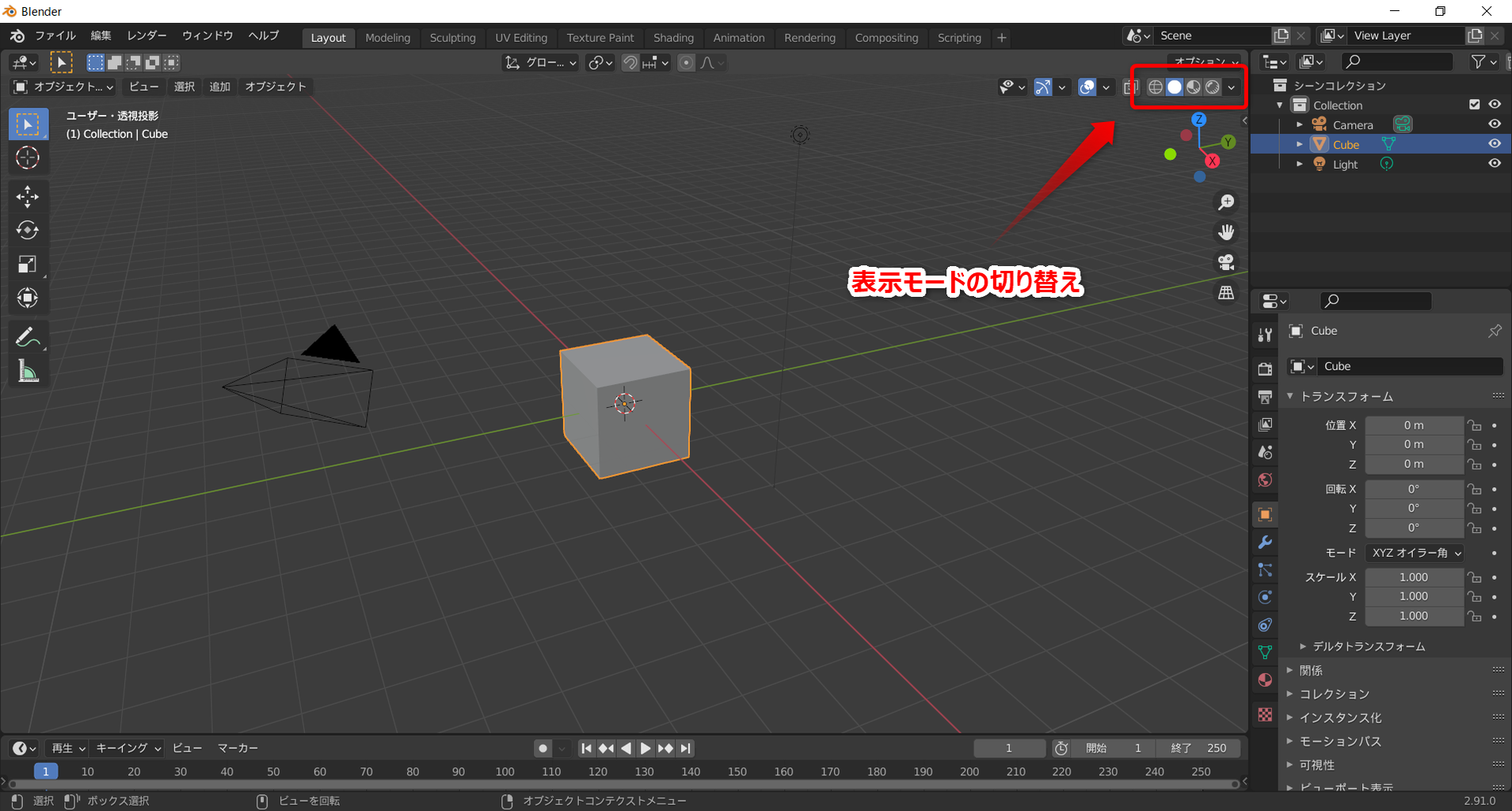
また、「クイックキャプチャウィンドウ」をONにしておくと画面上部中央にカーソルを持っていくだけでツールが表示され、簡単にキャプチャできます。
- クイックキャプチャウィンドウから「指定領域のスクリーンショット」をクリックします。
ワークスペース上からでもキャプチャーを開始することができます。
- 画面上でキャプチャーする範囲を指定します。
たったこれだけで簡単に画面をキャプチャーできます。
















































































