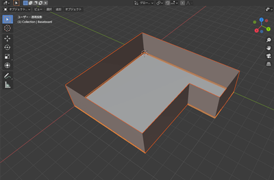
Blenderに標準で搭載されているアドオンのArchimeshをつかってリビングをつくっていきます。前回は部屋の壁と床をつくりました。
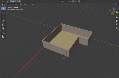
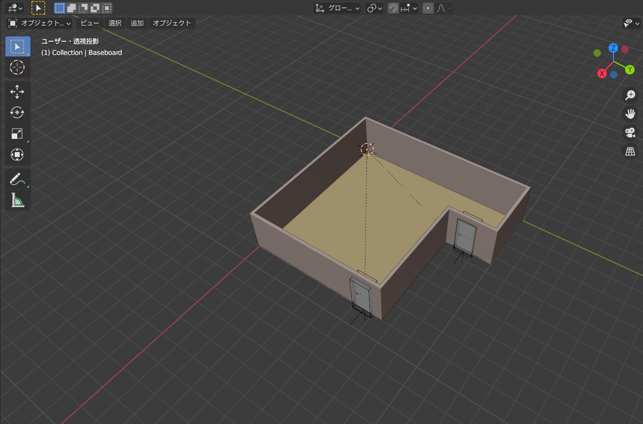
今回は壁と床だけの部屋にドアを追加します。
Contents
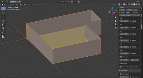
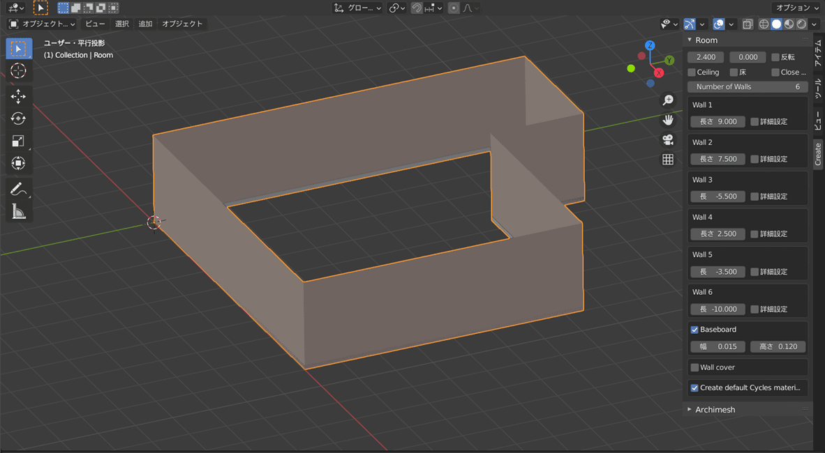
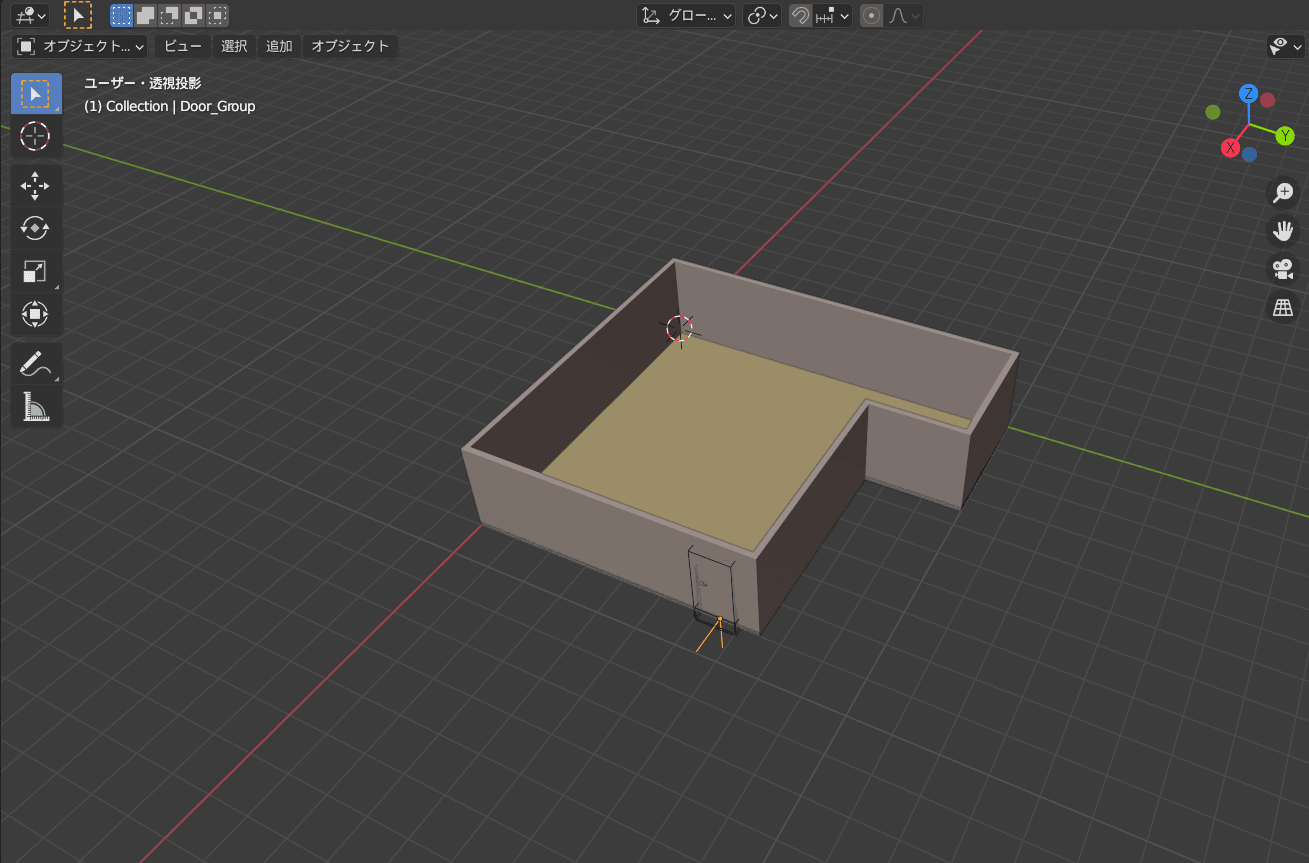
前回つくった部屋にドアを追加します。追加したい位置はだいたいこの辺りです。
それではドアを追加してみます。
また、追加したドアをZ軸周りに回転移動することで開閉することができます。

CTRL_Baseboard
ドアを追加するときにドアフレームの幅だけBaseboard(幅木)を切り欠く必要があります。その切り欠くサイズを決めるオブジェクトで、3Dビュー内では黒いワイヤーフレームのボックスで表示されます。
CTRL_Hole
ドアを追加するときに、壁を切り欠いてできる穴のサイズを決めるオブジェクトです。"CTRL_Baseboard"と同じように黒いワイヤーフレームのボックスで表示されます。
DoorFrame
これがメインのオブジェクトになります。この中にはドアのフレーム、ドア本体、ドアの取手(表と裏)が含まれます。
ドアフレームの幅を設定します。はじめは1.15mに設定されています。
(2) Frame height(フレーム高さ)
ドアフレームの高さを設定します。はじめは2.1mに設定されています。
(3) Frame thickness(フレーム厚み)
ドアフレームの厚みを設定します。はじめは8cmに設定されています。
(4) Frame size(フレームサイズ)
ドアフレームのサイズを設定します。フレームの幅、高さで外形が決まっているので、その中でフレームのサイズを大きくするとドアが小さくなり、フレームを小さくするとその分ドアが大きくなります。はじめは8cmに設定されています。
(5) 回転
ドアを設置する角度を設定します。フレームも含めてすべての要素が回転します。
(6) Open Side
ドアの開き方向を指定します。
Right Open(右開き) Left Open(左開き) Both Open(両開き)から選択できます。
両開きでは左右のドアサイズの割合を指定できます。
(7) Model
ドアの形を6種類の中から選択できます。
(8) ハンドル
ハンドルの形を4種類+「なし」から選択します。
ドアフレームの幅、高さ、厚みを変更するとドア本体やドアフレームだけではなく "CTRL_Baseboard" や "CTRL_Hole" のサイズも変更されます。
Contents
1. Archimeshでドアを追加
モード: オブジェクトモード
メニュー: 「追加」→「メッシュ」→「Archimesh」→「Door」
ショートカット: Shift + A
メニュー: 「追加」→「メッシュ」→「Archimesh」→「Door」
ショートカット: Shift + A
前回つくった部屋にドアを追加します。追加したい位置はだいたいこの辺りです。
それではドアを追加してみます。
- 前回つくった部屋のファイルを読み込みます。
- ドアを追加したい位置の壁に穴をあけますが、壁の厚みが0の場合は穴があけられないので壁に厚みをつけます。ここでは15cmとしています。
- メニューあるいはショートカットキーでドアを追加します。

- プロパティシェルフかプロパティウィンドウからドアの座標を変更し、設置したい位置に移動します。
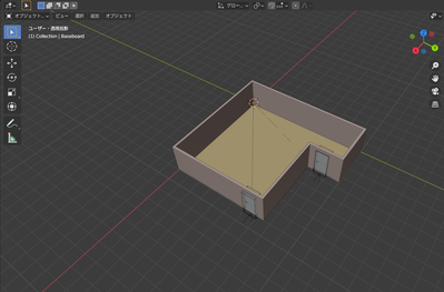
- Roomオブジェクトを選択しプロパティシェルフの「Auto Holes」をクリックすると壁に穴があけられ、ドアが追加されます。シーンコレクションの中でもDoorオブジェクトがRoomオブジェクトの中に取り込まれます。
- 同じようにしてもうひとつのドアも追加します。
また、追加したドアをZ軸周りに回転移動することで開閉することができます。

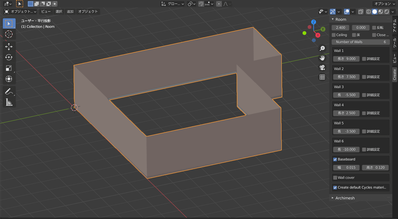
2. シーンに追加されるオブジェクト
ドアを追加すると次の3つのオブジェクトがシーンに追加されます。
CTRL_Baseboard
ドアを追加するときにドアフレームの幅だけBaseboard(幅木)を切り欠く必要があります。その切り欠くサイズを決めるオブジェクトで、3Dビュー内では黒いワイヤーフレームのボックスで表示されます。
CTRL_Hole
ドアを追加するときに、壁を切り欠いてできる穴のサイズを決めるオブジェクトです。"CTRL_Baseboard"と同じように黒いワイヤーフレームのボックスで表示されます。
DoorFrame
これがメインのオブジェクトになります。この中にはドアのフレーム、ドア本体、ドアの取手(表と裏)が含まれます。
3. ドアオブジェクトの設定項目
(1) Frame width(フレーム幅)ドアフレームの幅を設定します。はじめは1.15mに設定されています。

(2) Frame height(フレーム高さ)
ドアフレームの高さを設定します。はじめは2.1mに設定されています。

(3) Frame thickness(フレーム厚み)
ドアフレームの厚みを設定します。はじめは8cmに設定されています。

(4) Frame size(フレームサイズ)
ドアフレームのサイズを設定します。フレームの幅、高さで外形が決まっているので、その中でフレームのサイズを大きくするとドアが小さくなり、フレームを小さくするとその分ドアが大きくなります。はじめは8cmに設定されています。

(5) 回転
ドアを設置する角度を設定します。フレームも含めてすべての要素が回転します。

(6) Open Side
ドアの開き方向を指定します。
Right Open(右開き) Left Open(左開き) Both Open(両開き)から選択できます。
両開きでは左右のドアサイズの割合を指定できます。

(7) Model
ドアの形を6種類の中から選択できます。

(8) ハンドル
ハンドルの形を4種類+「なし」から選択します。

ドアフレームの幅、高さ、厚みを変更するとドア本体やドアフレームだけではなく "CTRL_Baseboard" や "CTRL_Hole" のサイズも変更されます。

































