エミッタータイプのパーティクルシステムは、選択されたオブジェクトから一定時間パーティクルを放出します。放出されたパーティクルはハロー(光の粒)、あるいはオブジェクトとしてレンダリングされます。
Contents
数
放出されるパーティクルの最大数を設定します。ここでは子パーティクルの数は含みません。
100
500
1000
シード
Blenderではこの値をもとに乱数を発生させます。
この値を変化させるとパーティクルが放出される位置と放出されるタイミングが少しずつ変わります。
シード値 0
シード値 1
シード値 2
開始フレーム
パーティクルの放出が開始されるフレームを設定します。マイナスの値を設定すると、レンダリングが始まる前から放出が始まるような動画になります。
スタートフレーム -50
スタートフレーム 1
スタートフレーム 50
終了
パーティクルの放出が終了するフレームを設定します。
終了フレームを早く設定すると、放出されるパーティクルの量が決まっているので短時間でたくさん放出され、遅く設定すると少ない数が長い時間放出されるようになります。
終了フレーム 10
終了フレーム 50
終了フレーム 100
寿命
放出されたそれぞれのパーティクルが放出後どのくらいの時間(フレーム数)表示されたままになるかを設定します。
寿命を長くすると放出するオブジェクトから離れたところまでパーティクルが到達することになります。
10
30
50
寿命のランダム化
値を設定すると放出されるパーティクルの寿命がランダムになります。
パーティクルのいちばん短い寿命が
(ライフタイム) × (1 - ランダムネス)
で計算されます。
値は 0~1 で設定でき、「0」のときはすべてのパーティクルが終了フレームまで到達します。「0.5」のときにはパーティクルが中間から一番下までの間でランダムに消滅します。「1」に設定すると発生直後から一番下までの間でランダムに消滅します。
0
0.5
1.0
どこからどのようにパーティクルが放出されるかを設定します。
モディファイアスタック使用
モディファイアはひとつのオブジェクトに複数設定できます。そして、設定した順序にしたがって処理が行われますが、この機能をモディファイアスタックといいます。
パーティクルを生成する際に、パーティクルシステムより先に設定されているモディファイアの効果を考慮する場合は、チェックボックスにチェックをいれます。チェックされていない場合はオリジナルのメッシュ形状を使用します。
モディファイアースタックはモディファイアープロパティパネルに表示されています。ここではパーティクルシステムの上にミラーモディファイアを使用しています。
「モディファイアースタック使用」にチェックせずに使用すると、ミラー表示したオブジェクトからのみパーティクルが発生します。チェックを入れると元のオブジェクトとミラー表示したオブジェクトの両方にパーティクルシステムの効果が反映されパーティクルが放出されます。
未使用
使用
分布
放射源として面、あるいはボリュームを選択したとき、放射領域内にそれぞれのパーティクルをどのように分布させるかを次のなかから選択します。
ジッター
パーティクル数/面 :
面内のパーティクルが発生するポイントの数を設定します。「0」に設定すると自動的に決められた位置から放出されます。
キューブオブジェクトでパーティクル数/面の値を変更するとこのようになります。わかりやすいので画像は上から見ています。
パーティクル数/面 0
パーティクル数/面 1
パーティクル数/面 2
放射源をボリュームにしても同様です。オブジェクトの内側から放出されますがそれぞれの面方向に指定された数の点から放出されます。
放射源 面
放射源 ボリューム
ジッタリング量 :
この値を変更するとパーティクルの発生ポイントが少しずつ動いていきます。ただ、「パーティクル数/面」を「1」に設定している場合は常に中心から放出されます。
これもわかりやすいので真上から見た画像です。
ジッタリング量 0.5
ジッタリング量 1.0
ジッタリング量 1.5
ランダム
パーティクルが発生要素のランダムな位置から放出されます。
ジッターで「パーティクル数/面」の値を「0(自動)」に設定し、ジッタリング値をある値に設定したような動きになります。
なので、「どこから出てもいいや」って感じのときは、これのほうが手っ取り早いと思います。

グリッド
パーティクルがオブジェクト上に3次元格子状に配置された点から順に放出されます。
放射源を「面」に設定した場合は面の上に配置された点からのみ放出され、「ボリューム」に設定した場合はオブジェクト内部に含まれるすべての点から放出されます。
放射源 面
放射源 ボリューム
反転グリッド:
チェックボックスにチェックを入れると放出する点が反転します。
反転というとわかりづらいですが、たとえば放射源が「面」の場合は面の上に配置された点からのみ放出されていましたが、反転すると面の上にない点からのみ放出されます。
放射源を「ボリューム」とした場合は、これまですべての点から放出されていたので、その反対となり、パーティクルが放出されなくなります。
放射源 面
放射源 ボリューム
六角グリッド:
チェックを入れると今まで直線にならんでいたグリッドが六角形にずれて並びます。
解像度:
グリッドの間隔を指定します。
数値を大きくすると間隔が狭くなります。
解像度 5
解像度 10
解像度 20
ランダム:
グリッドから放出されるパーティクルに対して、グリッド位置からランダムにオフセット量を追加します。
この値を大きくすると、きれいに並んだグリッド位置からのずれが大きくなります。
下の図はキューブを上から見た状態での比較です。
ランダム 0
ランダム 0.5
ランダム 1.0
ランダム順
チェックを入れるとそれぞれの発生要素からランダムな順序で放出されます。チェックをはずすと1つづつ順番に放出されます。
ここではキューブの面からパーティクルを発生させていますがランダム順を有効にしている場合はすべての面から同時に放出されますが、無効にしている場合は1つの面から放出して、そのあと次の面から放出されます。
ここではUV球をつかっています。上下の要素は中央部分に比べて面積が小さいので、等分布にチェックを入れるとあまり放出されなくなります。
グリッドには適用されません。
等分布 On

等分布 Off

Contents
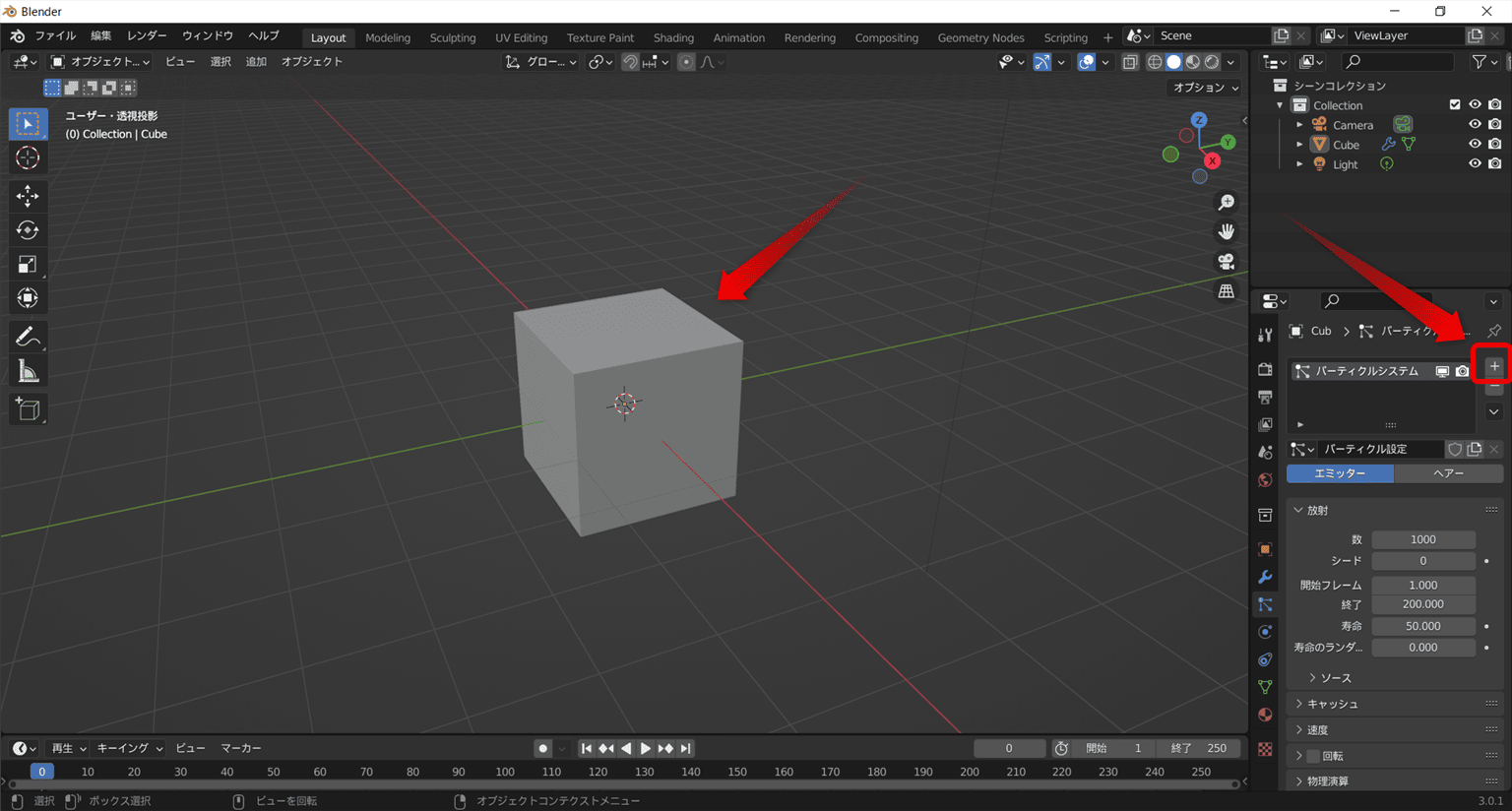
1. エミッターのつかい方
各プロパティの設定はあとから説明するとして、まずはエミッターをつかってパーティクルを放出する方法について簡単に書いておきます。- パーティクルを放出するオブジェクトをつくります。
- パーティクルプロパティパネルか ⊞ ボタンをクリックして、オブジェクトにパーティクルシステムを追加します。

- 画面下にあるタイムラインエディタの再生ボタンを押すとパーティクルの動きを確認できます。
レンダリングする場合はメニューバーの「レンダリング」→「アニメーションをレンダリング」、あるいはショートカット Ctrl + F12 でレンダリングできます。

2. 放射パネル
放射パネルのプロパティは、時間に対してどのようにパーティクルが放出されるかを設定します。数
放出されるパーティクルの最大数を設定します。ここでは子パーティクルの数は含みません。
シード
Blenderではこの値をもとに乱数を発生させます。
この値を変化させるとパーティクルが放出される位置と放出されるタイミングが少しずつ変わります。
開始フレーム
パーティクルの放出が開始されるフレームを設定します。マイナスの値を設定すると、レンダリングが始まる前から放出が始まるような動画になります。
終了
パーティクルの放出が終了するフレームを設定します。
終了フレームを早く設定すると、放出されるパーティクルの量が決まっているので短時間でたくさん放出され、遅く設定すると少ない数が長い時間放出されるようになります。
寿命
放出されたそれぞれのパーティクルが放出後どのくらいの時間(フレーム数)表示されたままになるかを設定します。
寿命を長くすると放出するオブジェクトから離れたところまでパーティクルが到達することになります。
寿命のランダム化
値を設定すると放出されるパーティクルの寿命がランダムになります。
パーティクルのいちばん短い寿命が
(ライフタイム) × (1 - ランダムネス)
で計算されます。
値は 0~1 で設定でき、「0」のときはすべてのパーティクルが終了フレームまで到達します。「0.5」のときにはパーティクルが中間から一番下までの間でランダムに消滅します。「1」に設定すると発生直後から一番下までの間でランダムに消滅します。
発生源
放射源どこからどのようにパーティクルが放出されるかを設定します。
-
頂点
メッシュの頂点からパーティクルを放出します。

- 面
メッシュの面の表面からパーティクルを放出します。

- ボリューム
閉じたメッシュからパーティクルを放出します。「面」と同じように見えますが、内部から放出されているのが分かると思います。

モディファイアスタック使用
モディファイアはひとつのオブジェクトに複数設定できます。そして、設定した順序にしたがって処理が行われますが、この機能をモディファイアスタックといいます。
パーティクルを生成する際に、パーティクルシステムより先に設定されているモディファイアの効果を考慮する場合は、チェックボックスにチェックをいれます。チェックされていない場合はオリジナルのメッシュ形状を使用します。
モディファイアースタックはモディファイアープロパティパネルに表示されています。ここではパーティクルシステムの上にミラーモディファイアを使用しています。

「モディファイアースタック使用」にチェックせずに使用すると、ミラー表示したオブジェクトからのみパーティクルが発生します。チェックを入れると元のオブジェクトとミラー表示したオブジェクトの両方にパーティクルシステムの効果が反映されパーティクルが放出されます。
分布
放射源として面、あるいはボリュームを選択したとき、放射領域内にそれぞれのパーティクルをどのように分布させるかを次のなかから選択します。
- ジッター
- ランダム
- グリッド
ジッター
パーティクル数/面 :
面内のパーティクルが発生するポイントの数を設定します。「0」に設定すると自動的に決められた位置から放出されます。
キューブオブジェクトでパーティクル数/面の値を変更するとこのようになります。わかりやすいので画像は上から見ています。
放射源をボリュームにしても同様です。オブジェクトの内側から放出されますがそれぞれの面方向に指定された数の点から放出されます。
ジッタリング量 :
この値を変更するとパーティクルの発生ポイントが少しずつ動いていきます。ただ、「パーティクル数/面」を「1」に設定している場合は常に中心から放出されます。
これもわかりやすいので真上から見た画像です。
ランダム
パーティクルが発生要素のランダムな位置から放出されます。
ジッターで「パーティクル数/面」の値を「0(自動)」に設定し、ジッタリング値をある値に設定したような動きになります。
なので、「どこから出てもいいや」って感じのときは、これのほうが手っ取り早いと思います。

グリッド
パーティクルがオブジェクト上に3次元格子状に配置された点から順に放出されます。
放射源を「面」に設定した場合は面の上に配置された点からのみ放出され、「ボリューム」に設定した場合はオブジェクト内部に含まれるすべての点から放出されます。
反転グリッド:
チェックボックスにチェックを入れると放出する点が反転します。
反転というとわかりづらいですが、たとえば放射源が「面」の場合は面の上に配置された点からのみ放出されていましたが、反転すると面の上にない点からのみ放出されます。
放射源を「ボリューム」とした場合は、これまですべての点から放出されていたので、その反対となり、パーティクルが放出されなくなります。
六角グリッド:
チェックを入れると今まで直線にならんでいたグリッドが六角形にずれて並びます。
解像度:
グリッドの間隔を指定します。
数値を大きくすると間隔が狭くなります。
ランダム:
グリッドから放出されるパーティクルに対して、グリッド位置からランダムにオフセット量を追加します。
この値を大きくすると、きれいに並んだグリッド位置からのずれが大きくなります。
下の図はキューブを上から見た状態での比較です。
ランダム順
チェックを入れるとそれぞれの発生要素からランダムな順序で放出されます。チェックをはずすと1つづつ順番に放出されます。
ここではキューブの面からパーティクルを発生させていますがランダム順を有効にしている場合はすべての面から同時に放出されますが、無効にしている場合は1つの面から放出して、そのあと次の面から放出されます。
グリッドを選択した場合は適用されません。
ランダム順 On
ランダム順 Off
等分布
チェックを入れると、発生源となる要素の面積をもとに放出されるパーティクルの数が決まります。
小さい要素から放出されるパーティクルは少なく、大きい要素からは多くのパーティクルが放出されます。結果としてモデル表面から均等に放出されることになります。
等分布
チェックを入れると、発生源となる要素の面積をもとに放出されるパーティクルの数が決まります。
ここではUV球をつかっています。上下の要素は中央部分に比べて面積が小さいので、等分布にチェックを入れるとあまり放出されなくなります。
グリッドには適用されません。



