今回は、サッカーゴールをつくっていきたいと思います。
Contents
これまでサッカーゴールのサイズについて調べたことがなかったのですが、次のような規定でした。
ポストの内幅 7.32m(ポストの外径をφ120mmとしたときの外幅 7.44m)
バー下端から地面まで 2.44m (ポストの外径をφ120mmとしたときの高さ 2.56m)
ポスト、バーの外径 120mm以下
奥行については特に規定はありませんでしたが、上側 1.35m、下側 2.45mとしました。
最近のゴールはネットの上側を吊ってあるようなタイプが多いので、サポートは下側だけにしました。
これでネットの作成は終了です。
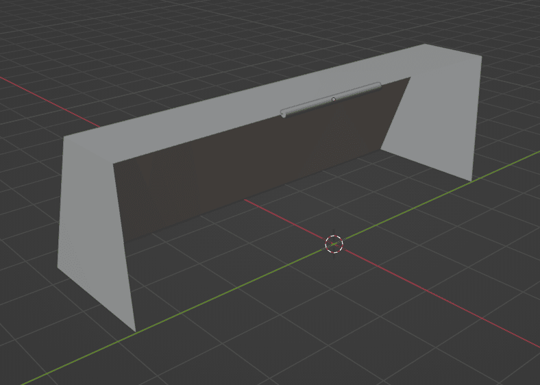
このようにしてつくったレンダリング画像がこちらになります。
今回はこちらの動画を参考にさせてもらいました。

Contents
1. モデルのつくり方
おおまかな作業の流れは次のようになります。- 基準となるモデルをつくる
- ゴールの形に変形する
- ゴールポストを追加
- 下面のサポートをつくる
- ゴールネットをつくる
- レンダリングする
2. 基準となるモデルをつくる
まずは基準となるモデルをつくっていきます。これまでサッカーゴールのサイズについて調べたことがなかったのですが、次のような規定でした。
ポストの内幅 7.32m(ポストの外径をφ120mmとしたときの外幅 7.44m)
バー下端から地面まで 2.44m (ポストの外径をφ120mmとしたときの高さ 2.56m)
ポスト、バーの外径 120mm以下
奥行については特に規定はありませんでしたが、上側 1.35m、下側 2.45mとしました。
- N キーを押して「プロパティシェルフ」を表示します。
- デフォルトで表示されているキューブの「寸法」を上記のサイズに変更します。
- 「位置」を前側の地面部分が原点となるように移動させます。
- Ctrl
+
A
→「全トランスフォーム」を選択し、スケールをリセットします。
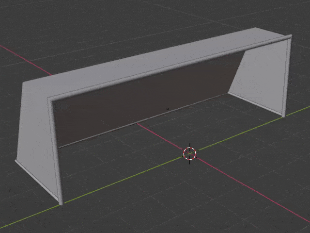
3. ゴールの形に変形する
基本のキューブオブジェクトを変形してゴールの形をつくっていきます。- Tab キーを押して「エディットモード」に変更します。
- 「面選択モード」でゴールの前面と下面になる面を選択し Delete で削除します。
- 「辺選択モード」でゴールの上側奥になる辺を選択します。
- N キーで「プロパティシェルフ」を表示し「中点位置」を「-2.45」→「-1.35」に変更します。
4. ゴールポストを追加する
ここまでつくった形状に合わせて、ゴールポストを追加していきます。- まずはクロスバーをつくります。オブジェクトモードで Shift + A →「メッシュ」→「円柱」を選択して、円柱オブジェクトを追加します。
- プロパティシェルフから「寸法」のX,Y方向を0.12mに変更し、ポストの太さを調整します。
- R → X → 9 0 X 軸まわりに90度回転します。
-
G
→
Z
→
2
.
5
Z軸方向へ2.5m移動します。
-
Tab
キーで編集モードに切り替え
→
フルキーの
1
で頂点選択モードを選択します。
Z キー→「シェーディング変更」→「ワイヤーフレーム」表示にすると見やすくなります。
-
B
キーで「ボックス選択」モードにし、延長したい側にある頂点をすべて選択し、
G
+
Y
でY方向へゴールのサイズより少し大きめに移動します。
-
Ctrl
+
R
でループカットを追加し、これを選択してY=-3.72mの位置まで移動します。
さらに Shift + Alt + Ctrl + S で「せん断」モードにし、 1 を入力して45°せん断変形します。
-
フルキーの
3
で「面選択」モードにして、端部の面を選択します。
Ctrl
+
+
で選択範囲を1つ隣の面まで拡大します。
Delete
→「面」で選択した面を削除します。
-
「頂点選択」モードで斜めにカットした端部の頂点をボックス選択します。
E
→
Z
で選択した頂点をZ方向へ押し出します。さらに
S
→
Z
→
0
で選択した頂点をZ軸方向の同一面上になるようにそろえます。
- 延長した頂点を選択したままプロパティシェルフで「位置」をZ=0として、ゴールポストを地面まで延長します。
クロスバーの反対側の端部の頂点を選択し、Y=0としてセンターまで短縮します。
- ゴールポストのオブジェクトを選択した状態で「モディファイアープロパティ」ウィンドウから「モディファイアーを追加」→「ミラー」を選択して、「座標軸」を「Z」に変更します。
5. 下面のサポートをつくる
つぎに地面に設置する部分のサポートをつくっていきます。最近のゴールはネットの上側を吊ってあるようなタイプが多いので、サポートは下側だけにしました。
-
まず、サポートの基準となるラインをつくっていきます。
Shift + A で平面を追加します。
-
編集モードで「メッシュ」→「頂点をマージ」→「中心に」を選択して、平面を点にします。
-
作成した点を左奥のコーナーに移動し、
E
→
X
でX軸方向へ延長して直線をつくります。
同様に
E
→
Y
でY軸方向へも延長します。
-
オブジェクトモードで作成したラインを選択し、
右クリック
→「原点を設定」→「原点を3Dカーソルに移動」で座標系の原点に移動します。
- 「モディファイアープロパティ」ウィンドウから「モディファイアーを追加」→「ミラー」を選択して、「座標軸」を「Z」に変更し、ラインをミラーリングします。
-
オブジェクトモードでラインを選択した状態で
右クリック
→「変換」→「カーブ」を選択して、ラインを「カーブ」オブジェクトに変換します。
- 「カーブ」オブジェクトのプロパティウィンドウから「ジオメトリ」タブの「ベベル」のプロパティを変更します。
「形状」は「丸め」を選択し、「深度」をポストより細めの「0.04」、「解像度」を「16」に変更します。そのあと、接地面がポストと同一になるように上方へ移動します。
-
作成したサポートを選択し、
右クリック
→「変換」→「メッシュ」を選択して、カーブオブジェクトをメッシュに変換します。
6. ゴールネットをつくる
つぎにゴールネットをつくっていきます。-
「編集モード」の「面選択」モードにします。
ゴールネットとなる面をクリックし
A
で全選択します。
-
右クリック
→「細分化」で面を細分化し、「分割数」を「10」に変更します。
-
このままではサイドネットの部分だけがメッシュが細かくなってしまうので、奥の面と上面をもう一度細分化します。
辺選択モードにして Ctrl + Alt (辺リング選択) + Shift (複数選択) で面を選択し細分化します。
-
ゴールポスト、クロスバー、サポートにとりつく点と上側奥の頂点を選択した状態で
「オブジェクトデータプロパティ」パネルから「頂点グループ」を追加し「割り当て」をクリックして固定する頂点グループを作成します。
-
「頂点」→「フック」→「新規オブジェクトにフック」を選択するとオブジェクトに「フックモディファイア」が追加されると同時に「エンプティ」という座標軸のようなオブジェクトが表示されます。これで、後に物理演算プロパティを追加したときに、このフックにしたがって変形するようになります。
-
「物理演算プロパティ」パネルから「クロス」を選択します。
「シェイプ」プロパティ内の「固定グループ」として先ほど設定した頂点グループを指定することで、物理演算の条件としてこの頂点グループが固定されます。
-
「モディファイアープロパティ」パネルから「モディファイアーを追加」をクリックし、「ワイヤーフレーム」モディファイアーを選択します。
これで布のような見た目からネットのような見た目なりました。
これでネットの作成は終了です。
6. レンダリングする
さいごにそれぞれのモデルにマテリアルを追加しレンダリングします。-
「レンダープロパティ」ウィンドウからレンダリングエンジンとして「Cycles」を選択します。
-
ポスト、サポート、ゴールネットそれぞれにマテリアルを設定し、シェーダーに「ディフューズBSDF」を選択します。色はすべて白にしました。
このようにしてつくったレンダリング画像がこちらになります。
今回はこちらの動画を参考にさせてもらいました。





















